
游戏手柄 Game Controller
我已经把 Switch 当作我的主力游戏设备有好一段时间了,Switch 上的游戏库的游戏开始随着拥有的时间也渐渐的增加。
我一直以来都用着 Switch Controller Pro 作为游戏手柄,质感很好只不过因为摇杆漂移。 再来就是 Switch 用蓝牙游玩,就是有一些的不跟手,就算是蓝牙的问题,但是延迟也太明显了。
因为 Switch Pro 手柄是 Switch 专用的,因为这样玩 PC 游戏设置驱动都是一些问题,好在 STEAM 在手柄适配上做的很好,只要把 STEAM 作为游戏启动器,Switch Pro Controller 就能自动适配。
既然开始有多平台的游戏需求,那么选购游戏手柄,就不用限制单一品牌了。 我的需求有两个: 1. 摇杆不会漂移 2. 无线要稳定。
寻寻觅觅…… 寻寻觅觅 🎶
偶然的机会下,我了解到的一个品牌 - GameSir 盖世小鸡
不少网红推荐他们家的 Nova Lite 启明星系列,我想我应该没有买错 🈚️。
除了没有保护壳之外,我想应该都跟网红介绍的差不多,有霍尔摇杆,我还另外添购无线接收器以求更稳定的无线游玩。
总的来说,我对这款平价的手柄的做工感到赞许,还有直至多个平台游戏的设定。
而且我连手柄接收器都一起购买了,后来我才知道有了手柄接收器在 Switch 也能用上 2.4Ghz 无线游玩!
如何无线配对
这YouTube影片的教程很好,如果无法观看影片,这是中文的网址:https://doc.xiaoji.com/zh/t4nlite/detail/1186.html
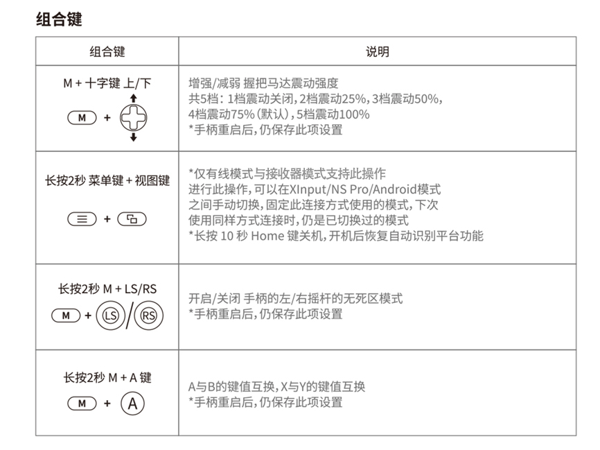
Xbox 与 Switch 上的键盘布局有些不一样,记得长按 M + A 两秒,就可已将 AB,XY 对调即可。

持续更新
就外观上来看,启明星一代以及二代的差异可以很轻易的从十字键以及背面的布局就看的出差异。 同时因为我实在 Shopee 上购买的关系,我相信购买的并非国际版而是中国版的,所以我分享的网址大部分都是中文的,同时没有附赠手柄保护套。
因为现在官网有新的 启明星2 更新前请确保版本更新在正确的版本一面造成损坏。
而且 GameSir 还在官网上持续更新固件(Frimware)根据更新日记,新增了其中一项关于 Switch 2 的更新: 新增启明星一代接收器和有线连接NS2主机
一代以及二代的差别
就外观上来看,启明星一代以及二代的差异可以很轻易的从十字键以及背面的布局就看的出差异。 同时因为我实在 Shopee 上购买的关系,我相信购买的并非国际版而是中国版的,所以我分享的网址大部分都是中文的,同时没有附赠手柄保护套。
GameSir Nova Lite 启明星一代




GameSir Nova Lite 启明星二代




总结
在购买之前我是万万没想到,副厂手柄已经做到在这样的价格上已经做到这么好了。 做工扎实,操作顺畅。
GameSir 除了出手柄之外,还开发 Android 玩 Steam 游戏 GameHub,不过对于拓展游戏手柄客户群来说,真的很棒。
至于购买建议是如果还没购买的朋友,建议买的二代功能更多,价格却差不多,如果不急等等再出手。